签约-手机回收网站
发表日期:2017-04-22 文章编辑:东字实业 浏览次数:496
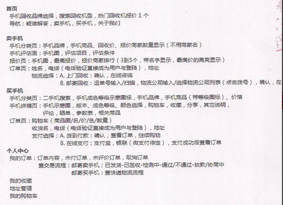
本项目是基于现在市场手机的普及率越来越高,智能手机上网体验也越来越完善,可是一般的品台和功能型网站都是基于PC端开发的,而手机端市场极度欠缺,本次项目主要是抓住这个商机,打造一个手机端的交流平台。网站功能主要有两大板块:1、手机在线评测,根据各种参数和使用情况在线预估一个回收价格,2、在下销售,也就是一个在线的购物商城。
主要功能点,如下截图:
主要功能点,如下截图:

标签:手机回收
如没特殊注明,文章均为东字实业原创,转载请注明来自http://www.dongzishiye.com/news/2185.html


